中华全国总工会3月24日在京举行2023年全国五一巾帼奖表彰大会,表彰2021年以来各个领域涌现出的先进女职工。
大会表彰了450个全国五一巾帼标兵岗、450名全国五一巾帼标兵。她们当中有党的二十大代表、大国工匠、全国先进工作者、全国最美公务员、国家科技进步奖获得者;中共党员占78.7%,本科及以上学历占79.1%,产业工人、一线职工和专业技术人员占75.1%,高级工以上的高技能人才占27.3%,中级以上职称的专业技术人员占58.7%,曾获得省级以上劳动和技能竞赛奖项的占43.1%。值得关注的是,本次评选表彰首次为新就业形态劳动者单列名额,占到6.2%。此外,表彰对象基本涵盖各行各业,标兵岗和标兵中非公有制单位、职工分别超过三分之一。
一起来看看
荣获全国五一巾帼奖的
先进集体和个人都有谁——
中华全国总工会关于表彰全国五一巾帼标兵岗、全国五一巾帼标兵的决定
(2023年3月24日)
2021年以来,广大女职工坚持用习近平新时代中国特色社会主义思想武装头脑,坚定不移听党话跟党走,在各个领域、各条战线,勇立时代潮头、积极担当作为,锐意进取、团结奋斗,顽强拼搏、甘于奉献,涌现出一大批先进典型,用实际行动诠释了劳动光荣、知识崇高、人才宝贵、创造伟大的价值追求,充分彰显了新时代女职工的巾帼力量、巾帼风采。
为大力弘扬劳模精神、劳动精神、工匠精神,鼓舞激励广大女职工在强国建设、民族复兴新征程上更好发挥“半边天”作用,中华全国总工会决定,授予北京服装学院冬奥高性能比赛服研发组等450个集体全国五一巾帼标兵岗称号,授予郝春雨等450名个人全国五一巾帼标兵称号。希望受到表彰的先进集体和个人,珍惜荣誉、再接再厉,充分发挥示范引领作用,奋进新征程、建功新时代。
希望全国广大女职工更加紧密地团结在以习近平同志为核心的党中央周围,坚持不懈用习近平新时代中国特色社会主义思想凝心铸魂,全面学习、全面把握、全面落实党的二十大精神,深刻领悟“两个确立”的决定性意义,增强“四个意识”、坚定“四个自信”、做到“两个维护”,以受表彰的先进典型为榜样,脚踏实地、埋头苦干,勇于创新、敢为人先,不断提高技术技能水平,努力做时代的书写人、追梦的奋斗者,积极投身新时代新征程的伟大实践,为全面建设社会主义现代化国家、全面推进中华民族伟大复兴贡献巾帼智慧和力量!
全国五一巾帼标兵岗获得者名单


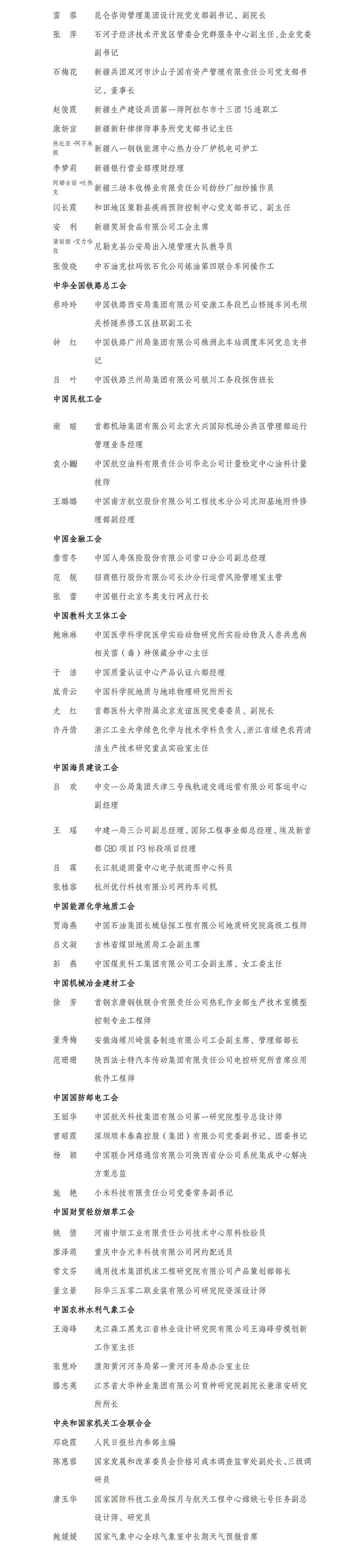
全国五一巾帼标兵获得者名单



祝贺!